Basic life support algorithms
Written by Judy Haluka
Changes: Replaced algorithm images with 2025 AHA guidelines
A critical part of Basic Life Support training is understanding and properly adhering to the BLS algorithms. These present the basic course of action that a rescuer should perform for life support. We provide this information for free to our visitors and each page is a separate algorithm which is linked below. Our BLS course is a handy, 100% online and accredited resource for more information and getting certified. See our separate pages for ACLS algorithms, PALS algorithms, all our courses, and website terms.
BLS simplified algorithm
For laypersons or other non-HCP personnel, this algorithm is a simplified approach to cardiopulmonary resuscitation and life support. For more information about Basic Life Support or getting certified, check out our 100% online and accredited BLS certification. Our courses are accepted in North America and internationally.
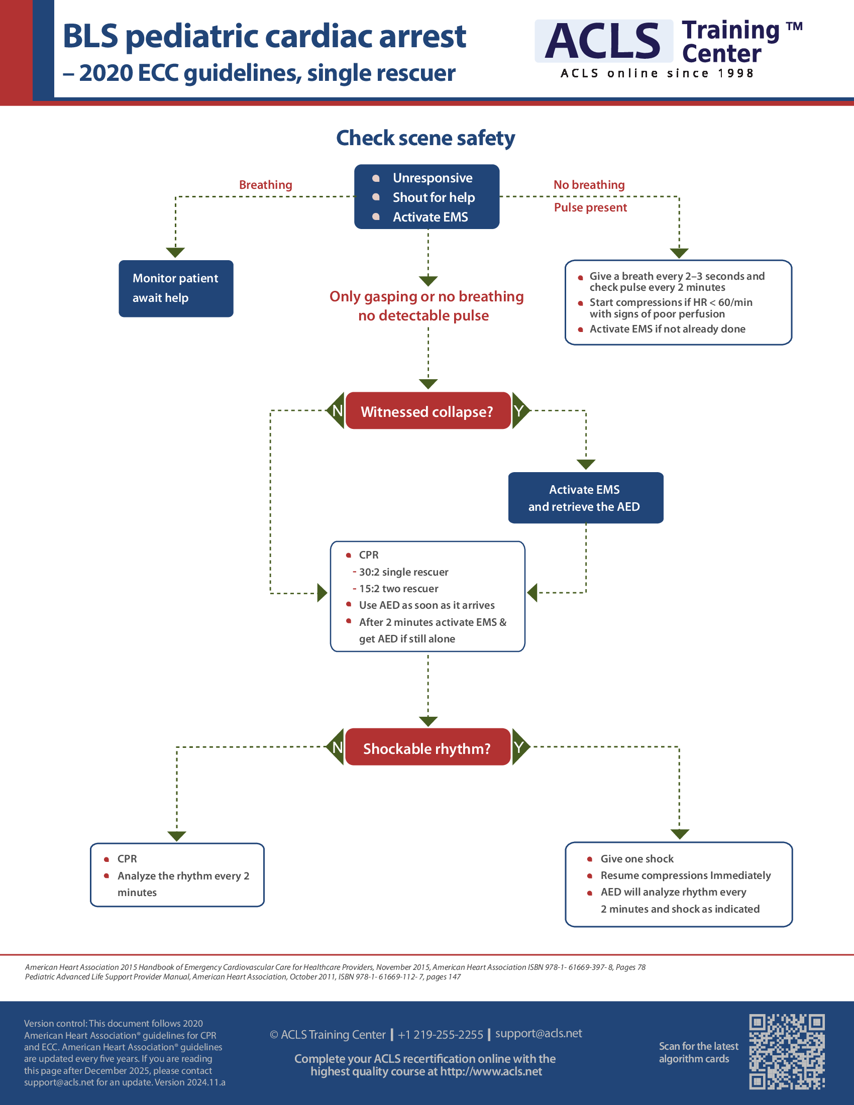
BLS pediatric algorithm
In Pediatric Basic Life Support for Healthcare Providers (HCP), the rescuer should first determine quickly if the victim is unresponsive. The provider should note if the victim is not breathing or is only gasping. The science surrounding this pediatric algorithm is based on the fact that children are much more likely than adults to enter respiratory arrest. For further information and getting certified, check our PALS course.
BLS CPR algorithm
This illustrates the components of high quality cardiopulmonary resuscitation that should be learned by EVERYONE. CPR is a science and requires properly performing the actions as instructed.
BLS adult basic life support algorithm: Assessments and actions
In the algorithm for adult basic life support, emphasis is placed upon immediate recognition of cardiac arrest and the implementation of efficient compressions and early defibrillation.
BLS C-A-B algorithm
Learn the BLS C-A-B algorithm, fundamental in basic life support. Explore crucial assessments & actions.
Planning to certify/recertify BLS?
Get a reminder when you need to take the exam
Please verify or enter a different email address:
How we reviewed this article
Our experts continually monitor the medical science space, and we update our articles when new information becomes available.
- Current versionMail the author of this pageEmail
- Dec 3, 2025
Copy edited by:
Copy editorsChanges: Replaced algorithm images with 2025 AHA guidelines- Dec 16, 2021
Reviewed by:
- May 2, 2017
Written by:

